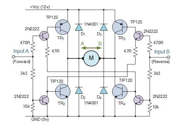
Реверс двигателя постоянного тока. Схему покритикуйте...
Реверс двигателя постоянного тока. Схему покритикуйте...

Изображение было размещено пользователем ресурса: "ВТОРАЯ ЖИЗНЬ СТАРОГО РАДИО" (Добро пожаловать на наш новый форум)
radioland.getbb.ru


Если вы заметили изображения, нарушающие общепринятые нормы морали или действующего законодательства, пожалуйста, сообщите нам по адресу: abusereport@forumimage.ru
На главную страницу