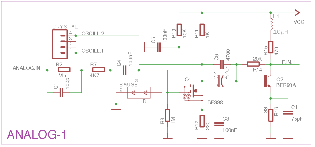
Китайский частотомер , некоторые вопросы.
Китайский частотомер , некоторые вопросы.

Изображение было размещено пользователем ресурса: "Форумы сайта "Отечественная радиотехника 20 века""
rt20.getbb.ru


Если вы заметили изображения, нарушающие общепринятые нормы морали или действующего законодательства, пожалуйста, сообщите нам по адресу: abusereport@forumimage.ru
На главную страницу